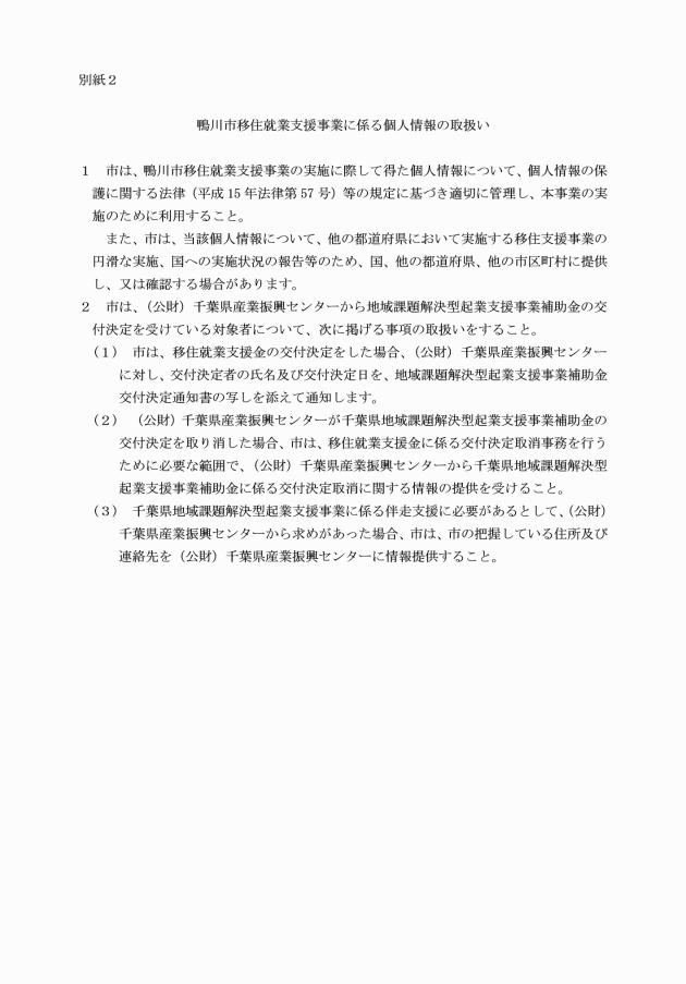
○鴨川市移住就業支援金交付要綱
令和7年7月30日
告示第122号
(趣旨)
第1条 この告示は、鴨川市まち・ひと・しごと創生総合戦略及び千葉県まち・ひと・しごと創生推進交付金計画に基づき本市への移住及び定住の促進並びに中小企業等における人手不足の解消を図るため東京圏から本市に移住して就業し、テレワークを行い、又は起業する者に対し予算の範囲内において交付する鴨川市移住就業支援金(以下「移住就業支援金」という。)に関し、鴨川市補助金等交付規則(平成17年鴨川市規則第47号。以下「規則」という。)に定めるもののほか、必要な事項を定めるものとする。
(1) 東京圏 東京都、埼玉県、神奈川県及び千葉県の区域をいう。
(2) 東京23区 東京都の特別区をいう。
(3) 起業支援金 公益財団法人千葉県産業振興センターが交付する地域課題解決型起業支援事業補助金をいう。
(4) 転入 新たに本市の区域内に住所を移し、かつ、住民基本台帳法(昭和42年法律第81号)に基づく本市の住民基本台帳に記録されることをいう。
(5) 条件不利地域 過疎地域の持続的発展の支援に関する特別措置法(令和3年法律第19号)、山村振興法(昭和40年法律第64号)、離島振興法(昭和28年法律第72号)、半島振興法(昭和60年法律第63号)又は小笠原諸島振興開発特別措置法(昭和44年法律第79号)の指定区域を含む市町村(地方自治法(昭和22年法律第67号)第252条の19第1項に規定する指定都市を除く。)及び平成22年国勢調査から令和2年国勢調査までの人口減少率が10%以上の市町村をいう。
(6) マッチングサイト 千葉県地域しごとマッチング支援事業により開設されたインターネットサイトをいう。
(1) 単身世帯 60万円
(2) 2人以上の世帯 100万円(18歳未満の者が属する世帯にあっては、200万円)
(1) 本人であることを確認できる書類
(2) 移住元の住民票の除票の写し
(3) 東京23区以外の東京圏から東京23区内に通勤していた者にあっては、東京23区内で就業していた企業等の就業証明書
(4) 東京23区以外の東京圏から東京23区内に通勤していた法人経営者又は個人事業主にあっては、次に掲げる書類
ア 開業届出済証明書等
イ 個人事業等の納税証明書
(5) 別表第1項第1号後段に規定する者にあっては、卒業した学校及び在学期間を確認することができる書類
(6) 別表第1項に掲げる移住等に関する要件のうち世帯に関する要件に該当する申請者にあっては、申請者と同一の世帯に属する者に係る移住元の住民票の除票の写し
(9) 別表第4項に掲げる関係人口に関する要件を満たす者にあっては、当該要件を満たすことを証する書類
(10) 別表第5項に掲げる起業に関する要件を満たす者にあっては、起業支援金交付決定通知書
(11) その他市長が必要と認める書類
(報告及び立入調査)
第9条 市長は、移住、就業、テレワーク及び起業の状況を確認するために必要があると認めるときは、交付決定者に対し、報告及び立入調査を求めることができる。
(1) 次のいずれかに該当する場合 全額
ア 偽りその他不正の行為により移住就業支援金の交付を受けたとき。
イ 移住就業支援金の交付申請日から3年未満の期間に転出をしたとき又は本市に居住している事実がないと市長が認めるとき。
ウ 移住就業支援金の交付申請日から1年以内の期間に別表第2項に掲げる就業に関する要件を満たす職を辞したとき。
エ 起業支援金の交付決定を取り消されたとき。
(2) 移住就業支援金の交付申請日から3年以上5年以内の期間に転出をしたとき又は本市に居住している事実がないと市長が認めるとき 半額
(その他)
第11条 この告示に定めるもののほか、必要な事項は、市長が別に定める。
附則
(施行期日等)
1 この告示は、公示の日から施行し、令和7年4月1日から適用する。
(経過措置)
3 令和7年3月31日以前に転入した者の取扱いについては、失効前の鴨川市移住就業支援金交付要綱(令和元年鴨川市告示第103号)の例による。
別表(第3条関係)
1 移住等に関する要件
(1) 移住元に関する要件 次のいずれにも該当すること。この場合において、東京圏のうち条件不利地域以外の地域に居住し、かつ、東京23区内の大学等(大学、大学院、短期大学、高等専門学校及び専門学校をいう。)に通学し、東京23区内に通勤(被雇用者としての通勤の場合にあっては、雇用保険の被保険者としての通勤に限る。以下同じ。)をしていた者については、通学期間を移住元としての対象期間に通算することができる。
ア 転入をする前日までの10年間のうち通算して5年以上、東京23区に居住していたこと又は東京圏のうち条件不利地域以外の地域に居住し、かつ、東京23区内に通勤をしていたこと。
イ 転入をする前日まで1年以上継続して、東京23区に居住していたこと又は埼玉県、東京都及び神奈川県のうち条件不利地域以外の地域に居住し、かつ、東京23区内に通勤をしていたこと。この場合において、通勤の期間は、転入をする前日から転入をする日の3月前までの間の日を起算日とすることができる。
(2) 移住先に関する要件 次のいずれにも該当すること。
ア 平成31年4月5日以後に転入をしたこと。
イ 移住就業支援金の交付申請時において、転入後の期間が3月以上1年以内であること。
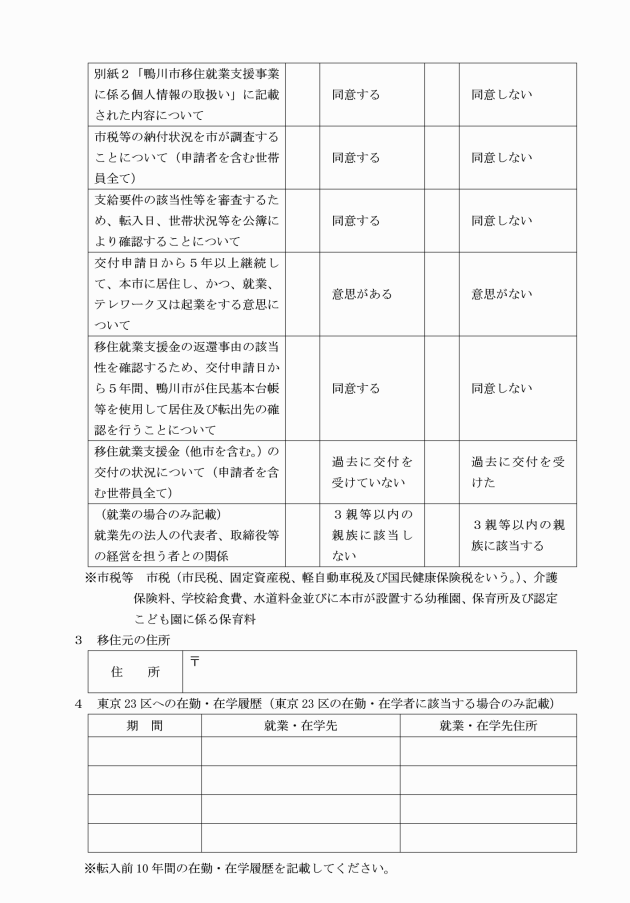
ウ 移住就業支援金の交付申請日から5年以上継続して本市に居住する意思を有すること。
(3) その他の要件 次のいずれにも該当すること。
ア 暴力団員による不当な行為の防止等に関する法律(平成3年法律第77号)第2条第6号に規定する暴力団員(以下「暴力団員」という。)でないこと。
イ 次のいずれかに該当する行為((イ)又は(ウ)に該当する行為であって、法令上の義務の履行としてするものその他正当な理由があるものを除く。)をした者(継続的に又は反復して当該行為を行うおそれがないと認められる者を除く。)でないこと。
(ア) 自己若しくは他人の不正な利益を図る目的又は他人に損害を加える目的で暴力団員による不当な行為の防止等に関する法律第2条第2号に規定する暴力団(以下「暴力団」という。)又は暴力団員を利用する行為
(イ) 暴力団の活動を助長し、又は暴力団の運営に資することとなることを知りながら、暴力団員又は暴力団員が指定した者に対して行う金品その他の財産上の利益若しくは便宜の供与又はこれらに準ずる行為
(ウ) 千葉県又は本市の事務又は事業に関し、請負契約、物品を購入する契約その他の契約の相手方(法人その他の団体にあっては、その役員等)が暴力団員であることを知りながら、当該契約を締結する行為
ウ 暴力団又は暴力団員と社会的に非難されるべき関係を有する者でないこと。
エ 日本人であること又は外国人であって、永住者、日本人の配偶者等、永住者の配偶者等、定住者若しくは特別永住者のいずれかの在留資格を有すること。
オ 申請者を含む世帯員のいずれもが移住就業支援金及び他の地方公共団体における同種の補助金等の交付を受けていないこと。
カ 市税(市民税、固定資産税、軽自動車税及び国民健康保険税をいう。)、介護保険料、学校給食費、水道料金並びに本市が設置する幼稚園、保育所及び認定こども園に係る保育料を滞納していないこと。
キ その他市長が移住就業支援金の交付対象者として不適当と認める者でないこと。
(4) 世帯に関する要件 次のいずれにも該当すること。
ア 交付対象者を含む2人以上の世帯員が移住元において同一の世帯に属していたこと。
イ 交付対象者を含む2人以上の世帯員がいずれも平成31年4月5日以後に転入をしたこと。
ウ 交付対象者を含む2人以上の世帯員が移住就業支援金の交付申請時に同一の世帯に属していること。
エ 交付対象者を含む2人以上の世帯員の移住就業支援金の交付申請時における転入後の期間が3月以上1年以内であること。
オ 交付対象者を含む2人以上の世帯員がいずれも前号アからウまで、オ及びカの全てに該当すること。
(5) 18歳未満の者に関する要件 次のいずれにも該当すること。
ア 移住就業支援金の交付申請日が属する年度の4月1日時点で18歳未満の者であること。
イ 本事業の申請者でないこと。
ウ 本事業の申請者の配偶者でないこと。
2 就業に関する要件
(1) 次号に掲げる場合以外の場合 次のいずれにも該当すること。
ア 勤務地が千葉県内の条件不利地域に所在すること。
イ 就業先が移住就業支援金の対象法人としてマッチングサイトに掲載されている求人であること。
ウ 就業者の3親等以内の親族が代表者、取締役等の経営を担う職務を務めている法人への就業でないこと。
エ 週20時間以上の無期雇用契約に基づいて就業し、移住就業支援金の交付申請時において3月以上継続して在職していること。
オ イの求人への応募日が移住就業支援金の対象法人としてマッチングサイトに掲載された日以後であること。
カ 当該法人に移住就業支援金の交付申請日から5年以上継続して勤務する意思を有すること。
キ 転勤、出向、出張、研修等による勤務地の変更ではなく、新規の雇用であること。
(2) 千葉県が実施するプロフェッショナル人材戦略拠点事業又は内閣府が実施する先導的人材マッチング支援事業を利用して就業した場合 次のいずれにも該当すること。
ア 前号ア、エ、カ及びキに該当すること。
イ 目的の達成後に解散することを前提としたプロジェクトへの参加等離職することが前提の就業でないこと。
3 テレワークに関する要件 次のいずれにも該当すること。
(1) 在職する企業等の命令によらず自己の意思により本市に移住し、移住先を本拠として移住元での業務を引き続き行うこと。
(2) 移住先でテレワークにより勤務することとし、かつ、週20時間以上テレワークを実施すること。この場合において、原則、恒常的に通勤しないものであること。
(3) 在職する企業等における内閣府のデジタル田園都市国家構想交付金(デジタル実装タイプ(地方創生テレワーク型))又はその前歴事業(地方創生テレワーク交付金及びデジタル田園都市国家構想推進交付金地方創生テレワークタイプ)を活用した取組として当該企業等から資金の提供を受けていないこと。
4 関係人口に関する要件
過去に本市に居住の実態があり、かつ、本市の住民基本台帳に1年以上登録されていた者であって、次の各号のいずれかに該当するものであること。
(1) 認定新規就農者(農業経営基盤強化促進法(昭和55年法律第26号)第14条の4第1項に規定する青年等就農計画に係る同項の認定を受けた個人をいう。)である者
(2) 漁業協同組合員である者
(3) 家業を承継した者
5 起業に関する要件
移住就業支援金の交付申請日前1年以内に、起業支援金の交付の決定を受けていること。










